三国志幻想大陆七日目标怎么达成好呢?下面小编为大家带来三国志幻想大陆七日目标完美达成攻略,一起看看吧.
热门推荐:关注18183三国频道,体验更多经典三国游戏。




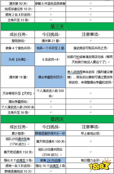
放完表说下几个注意事项:
1:商店改革后,每日的家园商店必买,性价比贼高。
2:前面头衔牌子拍卖都是秒的,建议小氪玩家在演武商店购买,同时升级时会有弹出礼包里也有牌子,有能力的也可以买一下。
3:弹出礼包中的装备礼包性价比特比特别高,元宝/招募券礼包性价比较低,想买礼包的建议买弹出的装备礼包。
4:兵符任选礼包选择的兵符也需要在到达对应等级后才可以使用。
5:前期好感度先给蔡文姬到5,最后一天到6,同时完成试炼等,在保证不浪费的同时完成任务。
6:前七天先尽量均衡发展,七天后再走极限,方便完成任务(武将进阶及装备品质)
7:蓝/紫/橙色神兵神锻需求不一样,要达成此任务建议先将帝剑神锻至一阶,后期可以花20元宝重生。
8:因为有全民无双活动,所以前期十连性价比高于拍卖,建议小氪/白嫖玩家尽量不买拍卖行的武将,还不如来一发十连,毕竟大力出奇迹。
9:前期营地能开尽量开,可以加很多战力
10:七日目标最边上还有一个特惠礼包,内容参差不齐,在此本人整理了一个性价比推荐(主要按照获取难度及成本估算),供各位参考:

