答题赏金这个软件顾名思义,是一款答对题能得赏金的答题软件,不过软件中的赏金是以金币、红包两种形式发放的,答对一道题就可以得金币,连续答对多道题(连续闯关)可以开启一个红包。

答题赏金能赚钱吗?
能。不过只能把积攒的金币兑换提现,软件中的10000金币可兑换1元,新人专享最低0.38元(3800金币)就可以提现,很多用户包括小编在内,很快就能把这0.38元成功到账。
软件中获得的红包奖励也可以提现,不过提示说是需要满100元才行,但是这100元红包真的能提现出来吗?

答题赏金能提现100元吗?
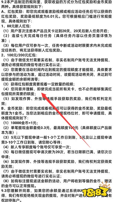
不能。这个红包的100元提现是具有很大欺骗性的,很多人以为多看点广告把红包攒够100就能提出来,其实是想的简单了。大家看一下这个软件中的用户协议就知道了:

简单的说,就三点,一是这个红包有时间限制,在规定时间内攒不够100元,红包会清零;二是获得红包需要观看广告,观看多少广告才行,数量根本不知道。三是,即使你把游戏玩通关,也不一定能攒够100元。
把这些条件综合起来,你就明白了,达成100元红包的条件完全不能必定达到。说白了,这个软件就是忽悠你不断看广告的。想提现也只有拿金币兑换出来的几毛钱才靠谱一点。
所以,答题赏金这款软件真的假的你应该明白了吧。一部分真的一部分假的,让用户真假难辨,到头来不仅没赚到多少钱,还浪费时间观看了大量的广告。就算是真的想赚几毛钱,很多软件也比答题赏金靠谱的多。比如下面这款集多猫App,两三分钟完成一个任务的赏金就比答题赏金上赚的多。

集多猫 类型:悬赏任务软件 特点:接单赚佣金一单一结 点击下载

在集多猫App上做任务,每次完成一个就会马上结算,不用看广告,提现也是立马就能到账的。并且平台上任务有很多种,数量也很多,根据每个任务的步骤说明,就能拿到赏金奖励。每天利用一个小时在集多猫App上做一做任务,收益几十、几百的是很容易并且靠谱的。

最后总结,答题赏金这个软件是一个广告软件,并且用户看了广告、花了好长时间也只能赚3毛钱左右,大家不要在这个软件上浪费时间了,在集多猫App上随便一个任务都比它赚得多。






