1、点击打开百度视频app,点击右下角的“我的”。

2、然后在个人页面点击右上角的“设置”图标。

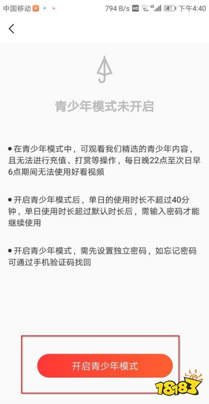
3、然后在设置页面上点击“青少年模式”。

4、点击页面下面的“开启青少年模式”。

5、然后设置密码,这个密码是要记得的哦!因为在关闭青少年模式的时候是需要密码的。

6、这样我们的青少年模式就成功开启了哦~

1、点击打开百度视频app,点击右下角的“我的”。

2、然后在个人页面点击右上角的“设置”图标。

3、然后在设置页面上点击“青少年模式”。

4、点击页面下面的“开启青少年模式”。

5、然后设置密码,这个密码是要记得的哦!因为在关闭青少年模式的时候是需要密码的。

6、这样我们的青少年模式就成功开启了哦~

免责声明:文中图文均来自网络,如有侵权请联系删除,18183手游网发布此文仅为传递信息,不代表18183认同其观点或证实其描述。
手机扫码下载软件

18183小编带来安卓手机可以用漫画软件推荐,漫画app推荐最新版一次看够:从开源神器到纯净秒播,10款高口碑工具全部零门槛安装,零广告零捆绑,助你秒追最新话、4K弹幕不掉帧。
查看原文 >>
18183小编带来最新最热门漫画app是哪个的终极答案,最全漫画推荐看app分享一次看够:从腾讯官方到小众纯净站,10款高口碑工具全部零门槛安装,零广告零捆绑,助你秒追最新话、4K弹幕不掉帧。
查看原文 >>
18183小编带来全网最全漫画软件有哪个的终极答案,热门漫画免费看app大全一次看够:从腾讯官方到小众纯净站,10款高口碑工具全部零门槛安装,零广告零捆绑,助你秒追最新话、4K弹幕不掉帧。 , 1. 腾讯动漫官方国漫顶流 三万部全彩漫画日更无休,《狐妖小红娘》《一人之下》最新话0币抢先看;1080P+杜比音效,弹幕、倍速、截图功能齐全;支持TV投屏与离线缓存,地铁无网也能追;登录即送7天黑金卡,官方源头无广告插播,国漫党首选[。 2. OmoFun动漫共和国零广告纯净 无需注册、游客身份直接看最新全集;首
查看原文 >>
18183小编带来漫画最新话免费看软件推荐,热门漫画免费看app大全一次看够:从腾讯官方到小众纯净站,10款高口碑工具全部零门槛安装,零广告零捆绑,助你秒追最新话、4K弹幕不掉帧。
查看原文 >>
18183小编带来一人之下最新话免费看软件分享,最新动漫免费看app合集一次看够:从腾讯官方到小众纯净站,10款高口碑工具全部零门槛安装,零广告零捆绑,助你秒追最新话、4K弹幕不掉帧。
查看原文 >>
18183小编带来边锋掼蛋辅助器记牌器分享合集,最新掼蛋记牌器榜单一次看够:从AI识别到地方规则定制,10款高口碑工具全部零门槛安装,零广告零捆绑,助你毫秒记牌、胜率翻倍,牌局把把稳赢。
查看原文 >>
安卓手机可以用漫画软件推荐 漫画app推荐最新版
最新最热门漫画app是哪个 最全漫画推荐看app分享
全网最全漫画软件有哪个 热门漫画推荐看app大全
漫画最新话免费看软件推荐 热门漫画免费看app大全
一人之下最新话免费看软件分享 最新动漫免费看app合集
边锋掼蛋辅助器记牌器分享合集 最新掼蛋记牌器合集