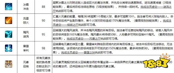
今天就让小编带你们看看魔域的法师技能介绍吧~




这次的攻略分享到此为止,希望可以帮助到大家。
来源: 网络
责任编辑: 泡沫
发布时间: 2018-12-22 10:22:34
梦幻西游单开玩家闲散时间怎么玩 梦幻西游单开玩家搬砖攻略2025
2梦幻西游闲散人员如何赚取梦幻币2025 梦幻西游赚钱梦幻币方法介绍
3梦幻西游畅玩服新区福利:领限时“生日快乐”专属称谓!
4梦幻西游畅玩服新区上线:生日快乐区飞行祥瑞免费领!
5梦幻西游畅玩服新区生日快乐:7只超级必鲨,41本魔兽免费抽!
6梦幻西游畅玩服嘉年华双倍积分:加速获得超级必鲨祈福卷!
7梦幻西游畅玩服蛋糕免费领,增益加成至15%伤害降低10%!
8梦幻西游生日快乐属于哪个大区 梦幻西游生日快乐区服一览
9梦幻西游生日快乐服务器什么时候开 梦幻西游生日快乐服时间一览
10梦幻西游畅玩服生日快乐:12月12日正式开服!