乱斗专属地图惊艳空降!小地图、无多余遮挡,易暴露目标,战场节奏骤然加速,玩法更加爽快!

乱斗模式-杀戮角斗场获胜条件
5V5地图,挑战者被分为两个阵营:系统随机匹配对手(无战斗力差别,战斗力平衡至1000战),组成两支5人战队进行PK。
胜利条件:优先消耗对手800能量的一方获胜;
得分方式:击杀敌方冒险者(每击杀1个敌对冒险者可消耗敌方20点能量);
复活规则
乱斗战场上将复活时间压缩至最短!摆脱焦灼的等待,只需短短3秒,一键复活力战不息,再展雄风!
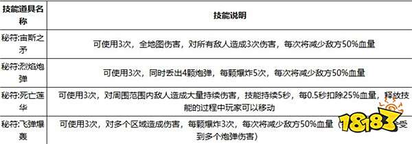
乱斗模式-补给技能重磅出击
新增神秘宝箱补给,定点开启宝箱随机获取技能道具!补给箱每隔2分钟进行重置,正常状态下可再次获取。技能道具变化多端,超强技能火力释放震慑全场,满屏酣战定让敌方片甲不留!

乱斗模式-奖励
乱斗模式期间,首胜即可获得副宠精华惊喜包[赠]、500枚荣誉货币。同时可通过完成战场每日/每周任务中乱斗模式需求获得更多荣誉货币,轻松兑换各类养成道具!
