
-
饥荒最新杂草什么样 四种杂草特点与耕种教学
21-01-13饥荒最新杂草机制是很多玩家关注的重点,本次就为大家带来了饥荒最新杂草机制攻略,也是四种杂草特点与耕种教学
阅读全文

-
饥荒种植压力值怎么样 压力值影响与机制说明
21-01-13饥荒联机版中种植压力值是很多玩家关注的重点,本次就为大家带来了饥荒联机版种植压力值详解。
阅读全文

-
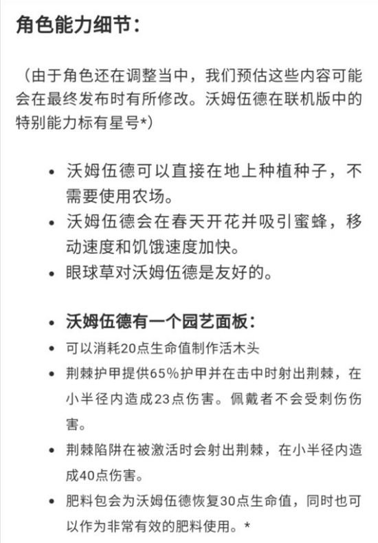
饥荒沃姆伍德技能怎么样 沃姆伍德使用攻略
21-01-12饥荒联机版沃姆伍德是很多玩家关注的重点,本次就为大家带来了饥荒联机版沃姆伍德使用攻略。
阅读全文

-
饥荒能力勋章怎么样 能力勋章MOD特点与使用攻略
21-01-12饥荒联机版中MOD是很多玩家关注的重点,本次就为大家带来了饥荒联机版能力勋章MOD特点与使用攻略
阅读全文

-
饥荒烹饪锅食谱怎么样 烹饪锅食物效果及配方
21-01-11饥荒联机版中烹饪锅可以制作许多食物,一些玩家可能对这些食物的效果和配方不是很了解,下面一起来看看饥荒联机版烹饪锅食谱汇总吧。
阅读全文

-
饥荒联机版六大神器使用指南 六大神器怎么用
21-01-08饥荒联机版六大神器大家知道是什么吗?本次就为大家带来了饥荒联机版六大神器介绍与使用指南。
阅读全文

-
饥荒600天基地建家分享 大型基地怎么建设
21-01-08饥荒中基地建设是非常重要的内容,本次就为大家带来了饥荒大型基地建设攻略。
阅读全文

-
饥荒怠惰科技MOD攻略 惰科技MOD功能是什么
21-01-08饥荒游戏中怠惰科技MOD是很多玩家关注的重点,本次就为大家带来了饥荒怠惰科技MOD攻略。
阅读全文

-
饥荒最新种瓜得瓜植物搭配汇总 种植比例怎么搭配
21-01-08饥荒最新种瓜得瓜是很多玩家关注的重点,本次就为大家带来了饥荒最新种瓜得瓜植物搭配与种植比例汇总。
阅读全文

-
饥荒建造基地选址教学 建家位置在哪里最好
21-01-08饥荒游戏中建家位置是非常重要的,这能让我们的基地能多好多收益,本次就为大家带来了饥荒基地选址教学。
阅读全文

-
饥荒杨戬天赋技能介绍 杨戬天赋技能怎么样
21-01-07饥荒中杨戬的天赋技能,能在攻击的时候能召唤一道天雷使得三尖两刃枪获得附魔效果,并在攻击同一目标6次之后召唤天雷。
阅读全文
