DNF战法三觉毕业装备推荐,接下来小编给大家带来的就是dnf100级战斗法师毕业装推荐,希望对各位小伙伴们有所帮助哦。
装备推荐
【一】过渡装备

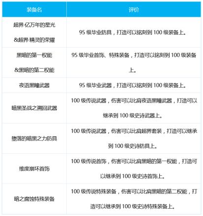
【二】100级装备点评
武器

来源: 网络
责任编辑: 晓镝
发布时间: 2020-11-02 17:07:35
0
0
DNF战法三觉毕业装备推荐,接下来小编给大家带来的就是dnf100级战斗法师毕业装推荐,希望对各位小伙伴们有所帮助哦。
装备推荐
【一】过渡装备

【二】100级装备点评
武器

《生化危机9》里昂将使用战术斧作为近战武器
2《潜水员戴夫》迄今为止规模最大的剧情扩展内容
3IGN:《光与影33号远征队》被评为 IGN 2025 年度最佳游戏
4竞争进一步升温 联想预装SteamOS掌机即将面世!
5育碧Steam冬促开启:《刺客信条》系列《孤岛惊魂6》均迎来新史低
6《绝区零》超良心氪金活动:免费领S级新角色照
7索尼新专利曝光:AI识别R18内容 一键切换为儿童友好模式
8英国主机销量暴跌 御三家全崩!
9《堕落之主2》开发方向引争议:CI Games CEO称将告别“政治正确”
10微软取消2025年Xbox Wrapped活动,资源聚焦2026超级周年庆
梦幻西游嘉年华mhxy区职业怎么选 梦幻mhxy服务器职业选择推荐
2梦幻西游嘉年华mhxy礼包怎么领取 梦幻西游mhxy字母服礼包一览
3梦幻西游嘉年华新区mhxy绿通怎么购买 梦幻嘉年华mhxy绿通购买攻略
4梦幻西游mhxy什么时候开服时间 梦幻西游mhxy开服时间一览
5梦幻西游最新mhxy服务器:梦幻首台字母服上线!
6梦幻西游单开玩家闲散时间怎么玩 梦幻西游单开玩家搬砖攻略2025
7梦幻西游闲散人员如何赚取梦幻币2025 梦幻西游赚钱梦幻币方法介绍
8梦幻西游畅玩服新区福利:领限时“生日快乐”专属称谓!
9梦幻西游畅玩服新区上线:生日快乐区飞行祥瑞免费领!
10梦幻西游畅玩服新区生日快乐:7只超级必鲨,41本魔兽免费抽!