我的世界回应防沉迷新规:8岁以下禁止充值、限制时长
国家新闻出版署在本周一(8月30日)发布了《关于进一步严格管理 切实防止未成年人沉迷网络游戏的通知》相关规定,随后各大游戏厂商纷纷响应,发布了新防沉迷规定。《我的世界》官博在昨日公布了游戏未成年人防沉迷系统升级说明,升级后未实名的玩家将不能登录游戏。

微博原文:
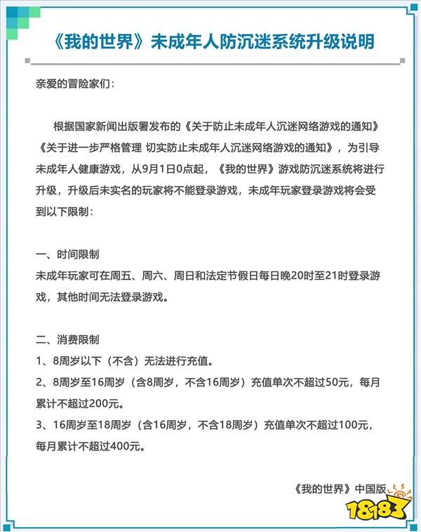
亲爱的冒险家们:
根据国家新闻出版署发布的《关于防止未成年人沉迷网络游戏的通知》《关于进一步严格管理切实防止未成年人沉迷网络游戏的通知》,为引导未成年人健康游戏,从9月1日0点起,《我的世界》游戏防沉迷系统将进行升级,升级后未实名的玩家将不能登录游戏,未成年玩家登录游戏将会受到以下限制:
一、时间限制
未成年玩家可在周五、周六、周日和法定节假日每日晚20时至21时登录游戏,其他时间无法登录游戏。
二、消费限制
1、8周岁以下(不含)无法进行充值。
2、8周岁至16周岁(含8周岁,不含16周岁)充值单次不超过50元,每月累计不超过200元。
3、16周岁至18周岁(含16周岁,不含18周岁)充值单次不超过100元,每月累计不超过400元。


