每年高考,各省市都会设置征集志愿填报。征集志愿可以给报考本批次时被退档的考生,提供重新填报志愿的机会,那么征集志愿计划表在哪里可以找到呢?本期,圆梦志愿小编将详细为大家介绍该问题,以及“征集志愿信息在哪看”的回答。

一、征集志愿计划表在哪找?
各省市各批次的征集志愿计划表,一般会在当地的省级招办(考试院、招生办公室)官网、微信公众号和阳光高考平台发布消息,以下是具体的操作步骤:
1、省级招办(考试院)
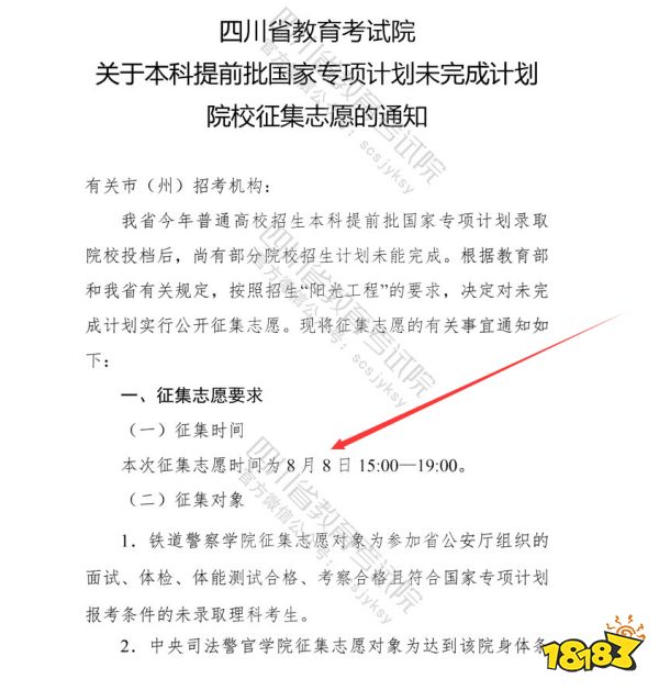
以四川省为例,第一步在搜索引擎中输入“四川省教育考试院”,会出现官网地址,然后点击进入官网。

第二步,在官网的搜索栏中输入“征集志愿”,点击搜索。

第三步,点击关于征集志愿的文章标题。

第四步,点击之后,查看四川省关于本科提前批国家专项计划的征集志愿通知,重点了解征集时间、征集对象、征集计划、志愿设置、志愿填报、投档模式等要求。

2、阳光高考平台
第一步,在搜索引擎中输入“阳光高考”,点击进入。

第二步,点击招生政策更多。

第三步,点击所在省份关于征集志愿的通知,了解所在省份征集志愿的具体详情。

考生在填报征集志愿的时候,需要注意以下3点:
(1)在填报征集志愿时,考生应按照所在省份公布的征集志愿计划核准拟填报院校、专业代号及名称。
(2)考生在填报志愿之后,应该重新登录,查看确认所填报院校与专业信息,并保存成功。
(3)在该省规定的本批次征集志愿时间内,考生若未填报征集志愿,则视为主动放弃。
二、征集志愿信息在哪看?
上文已经提到征集志愿信息可以通过所在省份省级招办(考试院、招生办公室)官网、微信公众号和阳光高考平台进行查看。以下是部分省份关于征集志愿的具体时间,供大家参考。
1、广东
8月23日10时:公布征集志愿文件
8月23日15时:网上填报征集志愿
8月24日12时: 征集志愿结束
8月25日10时:投征集志愿考生档案
8月27日10时:录检结束
预计录取结果查询时间:最快8月25日
2、福建(仅供参考)
本科提前批
公布征求志愿:8月12日8时前
志愿填报时间:8月12日8时-8月12日18时
征求志愿投档:8月12日
审核录取:8月13日
录取结束:8月14日
本科批第1次征求志愿
公布征求志愿:8月28日8时前
志愿填报时间:8月28日8时-8月28日18时
征求志愿投档:8月29日
审核录取:8月31日
本科批第2次征求志愿
公布征求志愿:9月2日8时前
志愿填报时间:9月2日8时-9月2日18时
征求志愿投档:9月3日
审核录取:9月5日
该批次录取结束:9月7日
高职(专科)批第1次征求志愿
公布征求志愿:9月12日8时前
志愿填报时间:9月12日8时-9月12日18时
征求志愿投档:9月13日
审核录取:9月15日
高职(专科)批第2次征求志愿
公布征求志愿:9月16日8时前
志愿填报时间:9月16日8时-9月16日18时
征求志愿投档:9月16日
审核录取:9月18日
该批次录取结束:9月18日
3、四川
各批次征集志愿日期(普通类)(具体时间另文通知)
8月8日上午:本科提前批国家专项、免费医学定向
8月13日:本科提前批
8月15日上午:国家专项计划
8月23日:本科第一批(含国家专项计划、地方专项计划、深贫县帮扶专项计划)
8月24日:一类模式本科第一批
8月25日:对口招生本科
8月27日:深贫县普通类本科和省级公费师范生本科
9月4日:本科第二批
9月5日:一类模式本科第二批
9月6日:对口招生专科
9月11日:专科提前批
9月13日:深贫县普通类专科、本土人才培养专项专科
9月18日:专科批
9月19日:一类模式专科批
各批次征集志愿日期(艺体类)(具体时间另文通知)
8月14日:艺术类本科提前批
8月16日下午:深贫计划本科、省级公费师范生本科第一次征集志愿
8月17日下午:深贫计划本科、省级公费师范生本科第二次征集志愿
8月24日:艺术类本科第一批、体育类本科批第一次征集志愿
8月26日:艺术类本科第一批、体育类本科批第二次征集志愿
8月28日下午:艺术类本科第二批
9月1日下午:深贫计划专科、省级公费师范生专科、本土人才培养专科第一次征集志愿
9月2日下午:深贫计划专科、省级公费师范生专科、本土人才培养专科第二次征集志愿
9月7日下午:艺术体育类专科批第一次征集志愿
9月9日上午:艺术体育类专科批第二次征集志愿
4、北京
提前批
预计8月10日:统考本科提前批(普通类A段)征集志愿
预计8月12日:统考本科提前批(艺术类B段)征集志愿
预计8月26日:统考专科提前批征集志愿
预计8月29日:统考专科普通批征集志愿
本科批
预计8月18日、20日(降分):统考本科普通批征集志愿
5、天津
普通类本科批次A阶段及艺术类、体育类本科批次征询
余缺计划公布时间:8月22日;
查询时间:8月26日。
普通类本科批次B阶段征询
余缺计划公布时间:8月29日;
查询时间:9月2日
6、辽宁
本科提前批
8月16日公布有关院校剩余招生计划。8:00—12:00,考生查询剩余招生计划、通过高考志愿网上填报系统验证本人是否可填报“征集志愿”并自愿按时填报“征集志愿”。8月16日至17日,补充录取。
第一次“征集志愿”补充录取:
8月25日,公布第一阶段录取有关院校剩余招生计划。8:00—15:00,考生查询剩余招生计划、通过高考志愿网上填报系统验证本人是否可填报“征集志愿”并自愿按时填报“征集志愿”。8月26日至8月28日补充录取。
第二次“征集志愿”补充录取:
8月29日公布第一次“征集志愿”补充录取有关院校剩余招生计划。8:00—15:00,考生查询剩余招生计划、通过高考志愿网上填报系统验证本人是否可填报“征集志愿”并自愿按时填报“征集志愿”。8月30日至9月1日,补充录取。
第一次“征集志愿”补充录取:
9月5日公布第一阶段录取有关院校剩余招生计划。8:00—12:00,考生查询剩余招生计划、通过高考志愿网上填报系统验证本人是否可填报“征集志愿”并自愿按时填报“征集志愿”。9月5日至9月7日,补充录取。
第二次“征集志愿”补充录取:
9月8日公布第一次“征集志愿”补充录取有关院校剩余招生计划。8:00—12:00,考生查询剩余招生计划、通过高考志愿网上填报系统验证本人是否可填报“征集志愿”并自愿按时填报“征集志愿”。9月8日至9月10日,补充录取。
7、黑龙江
提前批
(1)军队、公安、司法本科高校,部分普通本科高校(专业),、:8月10日征集志愿
(2)公安专科院校():录取时间(含征集志愿时间)为8月11日-12日
(3)贫困地区定向招生本科专项计划录取高校录取时间(含征集志愿时间)为8月13日-14日\
本科第一批
A段:8月21日-23日征集志愿录取
B段:8月26日征集志愿录取
本科第二批
A段:9月6日-8日征集志愿录取
B段:9月10日-11日征集志愿录取
高职(专科)提前批(不含黑龙江公安警官职业学院)
公安、司法高校招生的专科专业和普通高职(专科)院校招生的航海类专业以及有体检面试等特殊要求的专业专业:9月13日征集志愿录取
高职(专科)批
A段:9月21日-22日征集志愿录取
8、上海
8月13日:网上公布本科艺术、体育类乙批次院校专业组计划表(含缺额计划)
8月18日-9月1日:本科普通批次院校录取(含2次征求志愿)
8月24日:网上公布本科普通批次第一次征求志愿院校专业组缺额计划表
8月28日:晚上开通本科普通批次第一次征求志愿录取结果查询,网上公布本科普通批次第二次征求志愿降分控制线、院校专业组缺额计划表及降分控制线上可填报征求志愿考生高考成绩分布表。
8月29日-9月1日:29日至30日,本科降分控制线上未录取考生通过“上海招考热线”网站填报第二次征求志愿,9月1日晚开通本科普通批次第二次征求志愿录取结果查询。
9月6日-8日:网上公布高职(专科)批次填报征求志愿录取控制分数线、招生院校缺额计划表及线上未录取考生成绩分布表
9月9日-10日:高职(专科)批次征求志愿录取控制分数线上未录取考生通过“上海招考热线”网站填报征求志愿,10日晚开通征求志愿录取结果查询。
9、浙江
第一段平行投档录取:
公布剩余计划 8月22日上午
第二段志愿填报: 8月25日8:30—8月26日17:30
第二段平行投档录取:
公布剩余计划 9月2日上午
第三段志愿填报: 9月5日8:30—9月6日17:30
第三段平行投档录取:
征求志愿填报: 9月14日8:30—17:30
征求志愿投档录取:
征求志愿投档 9月16日8:30
退档录检结束 9月16日16:30
10、湖南
本科提前批
8月11日8时-12时:填报军事院校、省内公费定向师范生、农村订单定向免费医学生和省内基层农技水利特岗人员、民航飞行学院征集志愿
8月17日8时-12时:填报国家专项计划、艺术类专业征集志愿
8月18日12时前,国家专项计划征集志愿录退,艺术类专业录取预计在8月21日左右结束。
本科一批
8月24日8时-18时:填报征集志愿
8月25日:本科一批征集志愿录退
本科二批
8月31日8时-18时:填报征集志愿
9月1日:征集志愿录退,其中艺术类专业录退预计在9月4日前完成。
本科三批
9月8日8时-18时:填报征集志愿
9月9-10日:征集志愿录退,完成本批录取
高职专科批
9月17日8时-18时:填报征集志愿
9月18-19日:第一次征集志愿录退
9月20日8时-18时:填报征集志愿
9月21日:第二次征集志愿录退,完成本批录取。
11、海南
本科提前批预计征集志愿时间
8月11日:军队、公安(含国家专项计划)、司法、消防类本科学校及安排在本科提前普通类录取的其他本科学校、本科体育类招生录取的学校(含体育类预科)、本科艺术类统一招生录取的学校(使用“省统考”成绩作为投档成绩)
8月13日:国家专项计划
8月15日:地方专项计
普通本科批预计征集志愿时间
8月23日-27日:本科普通部分(含普通类、少数民族班和预科班)
高职(专科)批预计征集志愿时间
9月6日:高职(专科)提前批(提前批普通类、艺术类、体育类)
9月11日:高职(专科)批(普通类)
12、云南(仅供参考)
详细录取日程文科理科录取安排:
国家专项批
录取时间:8月14-16日
征集志愿时间预计在8月15日进行
本科一批
录取时间:8月19-26日
征集志愿时间预计在8月23日、25日进行
本科一批(预科)
录取时间:8月27-29日
征集志愿时间预计在8月28日进行
本科二批及预科
录取时间:8月30日-9月10日
征集志愿时间预计在9月4日、7日、9日进行
高职专科批
录取时间:9月13-20日
征集志愿时间预计在9月17日、19日进行






