《微博》岳云鹏借钱申请表格文档是什么梗
来源:网络 作者:阿姆斯特朗雷 时间:2020-09-22
今天在微博上面出现了一个新的热搜,那就是:“岳云鹏借钱申请表格文档”。岳云鹏我们都非常的熟悉了,是一位大家都非常的喜欢的相声演员。那么,这一个梗又是什么意思呢?接下来,小编就给各位玩家小伙伴带来了《微博》岳云鹏借钱申请表格文档是什么梗,有不清楚的玩家可以一起来看一看。
今天在微博上面出现了一个新的热搜,那就是:“岳云鹏借钱申请表格文档”。岳云鹏我们都非常的熟悉了,是一位大家都非常的喜欢的相声演员。那么,这一个梗又是什么意思呢?接下来,小编就给各位玩家小伙伴带来了《微博》岳云鹏借钱申请表格文档是什么梗,有不清楚的玩家可以一起来看一看。
>>>各种梗汇总

梗介绍
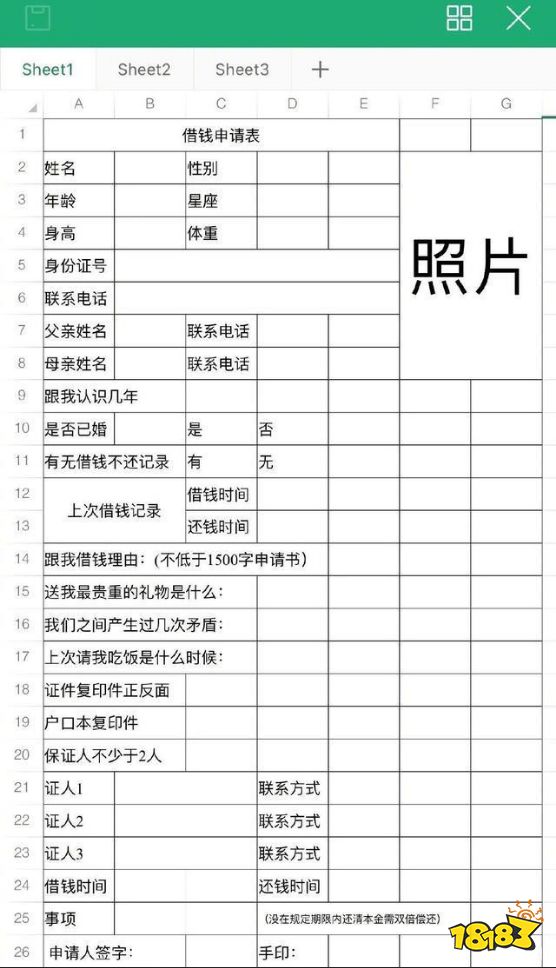
岳云鹏在微博晒出自己和助手的聊天截图,截图中他豪爽答应助手的借钱请求,但发送了一份借钱申请表
并表示“填好表格后交给我媳妇,她会在七个工作日内给你答复”。申请表中除了需要填写基本信息,还要写不低于1500字的借钱理由申请书,助手随后表示自己的钱最近还够用。

#岳云鹏自制借钱申请表#哈哈哈哈哈哈哈哈哈笑吐了!!岳云鹏发明的借钱申请表也太棒了吧!光看到第14条,借钱的人可能都怕了

大家纷纷表示要收藏好这份表格,以便日后能用上。
看来,说到借钱,大家都不是很愿意,但是又不知道如何拒绝。不过,如果生活中真的遇到这种情况,要是把申请表给对方,恐怕得决裂吧?
有句话说:放债如施,收债如讨。
借钱给别人的时候就像施舍,要回钱的时候却像讨饭一样。
说到借钱,大家就非常排斥,主要是因为大部分人都有这样的经历,钱借出去容易,但想要回来就很难了,如果不是对方主动还钱,靠自己去提不仅会尴尬,关系也会发生很大的变化。
网友评价:
第14项给我吓退了
哥 这个好 已收藏
是不是我们俩不铁了?
借钱理由不低于1500字哈哈哈哈哈哈哈哈哈
一千五百字的理由哈哈哈哈哈
随便去街道办盖个章 再来
问:今天冲冲当人了吗
嫂子知道你又蹭她热度吗?
你不怕他带你去爬山了吗
冲冲:原来爱会消失
我不需要借钱,我需要这个文档
有麻烦表格发我份
借了不用还的那种么?
说得好像填好了你就借给我一样
你的注重细节毁了冲冲好多温柔
孙老师:咱十几年了,我翻翻小本本,1500字不多
这个借钱的方法真不错呀
哈哈,岳岳太搞笑了
可以我觉得我也可以搞一个
哈哈哈哈哈,最后一张绝了
借钱的人可能都怕了吧。
岳云鹏很幽默,喜欢他
很可以 直接劝退了
很棒岳云鹏真的算是实力派,还很幽默
以上就是小编整理的关于《微博》岳云鹏借钱申请表格文档是什么梗的相关内容,想了解更多的相关资讯与攻略请关注游戏窝手游网。
-
查看原文》》
现在居然还能靠玩传奇打米?赶快叫上兄弟们一起来打米吧
为传奇玩家推荐真的能打米的传奇游戏、传奇页游和传奇端游,想要什么样的传奇游戏这里全都有,赶快叫上自己的好友们开启新一轮的热血传奇吧!



















