崩坏3机甲防线和机甲被动攻略分享
来源:网络 作者:天堂梦境 时间:2019-06-18
本文给大家介绍崩坏3机甲防线全面攻略,包括机甲防线排阵思路、机甲防线机甲推荐等攻略内容!
1、排阵思路
机甲战相信经过大家的大体摸索,能有大体的认识,那就是御雷类机甲强!无!敌!
机甲战分上、中、下三路,上路和下路都可以放置两个机甲,中路只可以放置一个,由于分路限制,所以近战攻击都不可以支援别的路,只能攻击本条路上的敌人,就目前为止,所遇到的敌人站位十分分散且数量不少,逆熵的泰坦类机甲(包括赫拉克勒斯)行动缓慢而且攻击僵直相当大,就算是攻击力很高但是并不能发挥出其威力,对于清怪竞速着实困难,所以大家基本就不要考虑了。
与之相反的远程攻击机甲以及具有大范围AOE能力的机甲会具有非常好的表现。御雷类型机甲的清怪能力很强,而且有少数大范围AOE技能,基本是一条路的主C。毒蛛类机甲有比较强力的全图大范围AOE高伤害,缺点就是发动时间相当慢,可以当做补充伤害,建议携带一个即可。萨满类机甲在拥有伊斯坎达尔和巴德尔的时候推荐携带,具有不错的辅助能力,如果没有强力输出机甲就不要携带了。
还有天命里的伊伯基,攻击前摇较长,伤害尚可,攻击方式大多数为直线aoe,清怪能力一般,在没有其他可以选择的情况下酌情使用。米斯特汀虽然灵活,但是缺乏范围伤害,而且伤害也不算高,所以并不是很推荐使用。
2、强力机甲介绍
巴德尔
具有超高的灵活性,和可观的AOE能力,分支刀波为远程伤害可以造成AOE,大招更是地图炮一般的存在(决定性),有必上。
伊斯坎达尔
较快的攻速,和超高伤害的第四发,大招导弹的清怪能力是最强的。如果处于中路则可以对上下两路也造成不少伤害,有必上,推荐放置中路。
余烬
和土豆雷一样的攻击模式,定时清场可以有效提高效率,是优秀副c。根据情况选择放置上路或者下路。
战锤/磁暴机甲
和伊斯坎达尔一样的原因,较快的攻击频率,以及导弹清怪得天独厚的优势,同样也主C哦,战锤和磁暴的差别不大,可以同等对待。
常规情况下,有必上。
双蛇
纯辅助能力机甲,可以明显提高巴德尔和伊斯坎达尔的攻击伤害和速度,不过如果没强力输出位的话,实际作用有限。
根据情况放置在巴德尔和伊斯坎达尔的旁边。
伊伯基/伊伯基Ω
远程攻击的机甲,攻击前摇较长,攻击的实际范围不大,基本为直线AOE,作为主要输出着实乏力。可以作为没有其他机甲选择的备用。
推荐根据天气(即是否up)来决定上不上场。
3、排阵举例


至于其他的注意事项就是根据不同的天气,即看哪个机甲up多就进行选择即可,所以同一个阵容也不一定一直sss,要根据天气来进行配置,才能拿到更高的奖励,比如当天命机甲up时,将战锤和磁暴机甲更换成伊伯基和伊伯基Ω,分别放置在上路和下路会发挥出更好的效果,顺带一提,就算近战机甲up表现仍然逊于远程机甲。
搭配完合适的阵容以后,进行战斗,如果发现本次战斗不尽人意,我们可以sl,没错这个机甲战也可以sl,那么sl点在哪里呢?需要sl巴德尔的大招(地图炮的释放频率至关重要)和其他御雷系机甲是否发呆,所以……大佬你的生发剂到了。照这么看来其实机甲战也就这些东西吧。至于技能操作,那个东西cd转好以后,点就好了(俗称哪里亮了点哪里)
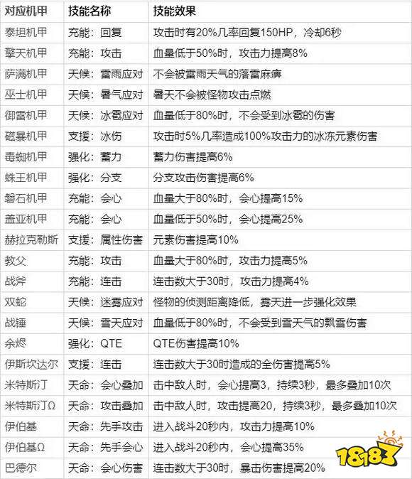
4、机甲被动整理

布置在机库内的5个机甲的被动技能可以在天命开放世界地图内生效(中间的一个必须选择可搭乘的机甲),合理配置这些机甲被动对游玩开放世界有不小的帮助。
天气应对型的比较推荐萨满机甲的免疫雷雨麻痹、双蛇的减少怪物侦测距离、战锤/御雷的免疫飘雪/冰雹伤害。
实战增益型的比较推荐米特斯汀Ω(最高叠加200点攻击面板)、伊伯基(进入战斗前20秒提升攻击力)、赫拉克勒斯(提高元素伤害)。泰坦机甲的几率回复HP对续航也有较大帮助,可以考虑携带。
装备较好的小伙伴推荐选择天气应对型的机甲出战,装备稍差的则可以通过选择适当的机甲技能提升伤害,尤其是遇到打不过的驱魔、强敌或奇行种时。
转载请注明“18183”字样
这篇文章还不错,我要收藏 收藏专区相关内容
热门攻略
01-29崩坏3月之版本春节问答兑换码分享 春节问答时间兑换码一览202301-29崩坏3月之版本往世增益因子调整效果 V6.4版本增益因子介绍01-29崩坏3月之版本往世乐土关卡调整效果 V6.4版本关卡效果介绍01-29崩坏3终焉之律者6.4乐土刻印有哪些效果 终焉之律者乐土刻印效果一览01-18崩坏3弱冰盾破解方法有哪些 弱冰盾破解方法分享01-18崩坏3微信封面红包怎么领取 微信封面红包领取方法01-18崩坏3启辟未来礼包码1.18分享2023 最新启辟未来礼包码一览01-16崩坏3月之版本前瞻活动一览 V6.4月之版本前瞻内容大全01-16崩坏3终焉之律者值得抽吗 琪亚娜终焉律者攻略指南












