DNF刃影装备推荐什么?DNF刃影毕业装备是什么?一起来看看小编带来的DNF刃影毕业装备推荐吧。
【一】入门/过渡装备
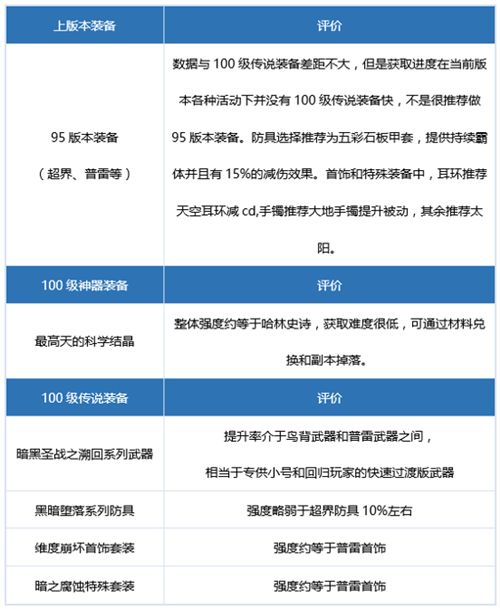
通过本部分装备使角色快速拥有一定强度,达到通关日常2+2、智慧的引导的门槛,帮助进一步积累毕业装备。

【二】毕业装备选择
1、武器
刃影独有的被动使得武器选择必须是太刀,因此这版本就只剩下三个选择:

2、神话排名及搭配推荐
这里给大家先做一个纯爆发向的三觉后刃影神话排名。
本次排名暂不计入歧路玩法,为纯爆发排名,等刃影国服上线以后,通过更细致的研究,我会把爆发/续航向的更精准排名放上来。
在看表前要注意的点:
(1)以全身红10,耳环白12为模板,除龙珠外国服特色拉满,大恍惚每多一级增幅提升2%左右
(2)伤害为带奶+系统奶伤害,奶量6w力智/3k三攻
(3)军神吃奶下按满触发,龙血玄黄熟练度为“传说”,手搓套按手搓+霸体+非无伤计算,吞噬愤怒等持续伤害适用90%,其他所有不稳定触发的装备一律按期望处理
(4)爆发技能为一轮大技能+觉醒+短cd小技能循环,大概15s左右;
(5)CP取曜夜斩+心斩+悬丝风暴,符文9保1曜夜斩
(6)肩称号附魔为3%技攻
(7)辟邪玉统一为3.0技攻+5.0属强(这么取是为了平衡辟邪玉影响,没有这个级别的辟邪玉基本不影响排行)
(8)希洛克为卢克西+残香毕业;黑鸦武器选觉醒等级+2,其他部位均为最佳词条,奥兹玛选择泰玛特5件套
(9)考虑到骰子,手搓,狂乱等装备在无神话时的不稳定性,在推荐搭配时除非提升较大,否则避开上述搭配




3、希洛克装备选择
对于3332、533爆发装:卢克西>守门人>其他
对于533歧路续航装:守门人=暗杀者>洛多斯>其他

4、奥兹玛装备选择
奥兹玛装备的选择没有特别固定,因为各套装之间差距很小,最大极差不超过4%,所以每套的功能性会更加重要。
如果把【罗什巴赫】、【贝利亚斯】、【雷德梅恩】的伤害看做100%,则:
【阿斯特罗斯】:伤害相当于在101-104%之间波动,爆发期可以通过喊话完成最高伤害
【泰玛特】:伤害相当于稳定的103%,但是需要至少3件套才可以抵消副作用
【罗什巴赫】:伤害100%,罩子,加移速,减伤,回血
【贝利亚斯】: 伤害100%,气息,加三速,减伤,命中,回血
【雷德梅恩】:伤害100%,减cd的技能区间对刃影来说比较有用
因此我个人比较推荐:
歧路533走5件阿斯特罗斯,红紫曜夜斩,2蓝索魂丝,1蓝曜夜斩;
求安逸走罗什巴赫或者贝利亚斯;
追求极限cd流可以选择雷德梅恩;
追求觉醒爆发则走泰玛特。
详细属性以及点评可以看下表:





