装评、修为、修炼、经脉、铸魂、基础、临时评分提升怎么提?简单的说,提分主要三种渠道白嫖、上进肝肝乐、氪金氪金。
推荐大家每周把能换的提升道具都换满(性价比极低的除外),大部分提升所需道具是来源于周常日常副本和各类玩法里的,平时都要注意积累,哪怕现在暂时用不到也不能偷懒哦~
想要快速提升的话肯定是三种都要拉满的,像目前游戏里的迷天商店和不定期的活动都是快速提升的方式,缺点就是要花钱,高分装备玉佩鸣金机关等是消耗大量财力的(运气好可以省很多钱)。
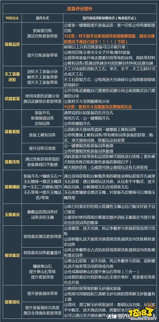
针对图里的获取方式还要强调几点:
①推荐新手玩家使用一件重铸,如果想走传统重铸一定要做好功课,不然很容易亏亏亏走弯路!
②迷天残页每周有元宝折扣价,皇宋国库里也可以用铜钱购买。迷天商店兑换经常有活动,商店里的折扣也分为常驻折扣和限时折扣,迷天兑换的活动也比较多,比如迷天残页抽奖和节假日的迷天大礼包,建议综合考虑下性价比再消费。
③在皇宋国库用铜钱买的抽奖盒/宝图,非常看脸,运气好单车变摩托,但大部分人还是黑的,不要上头!



